Virtuals协议共同贡献和来源

共同贡献与溯源

我们希望:

  • 模型贡献者
  • 数据贡献者
  • 知识产权贡献者

能够从他们的共同贡献以及人工智能智能体在现实世界中的高效应用中获益。因此,我们设计了以下内容:

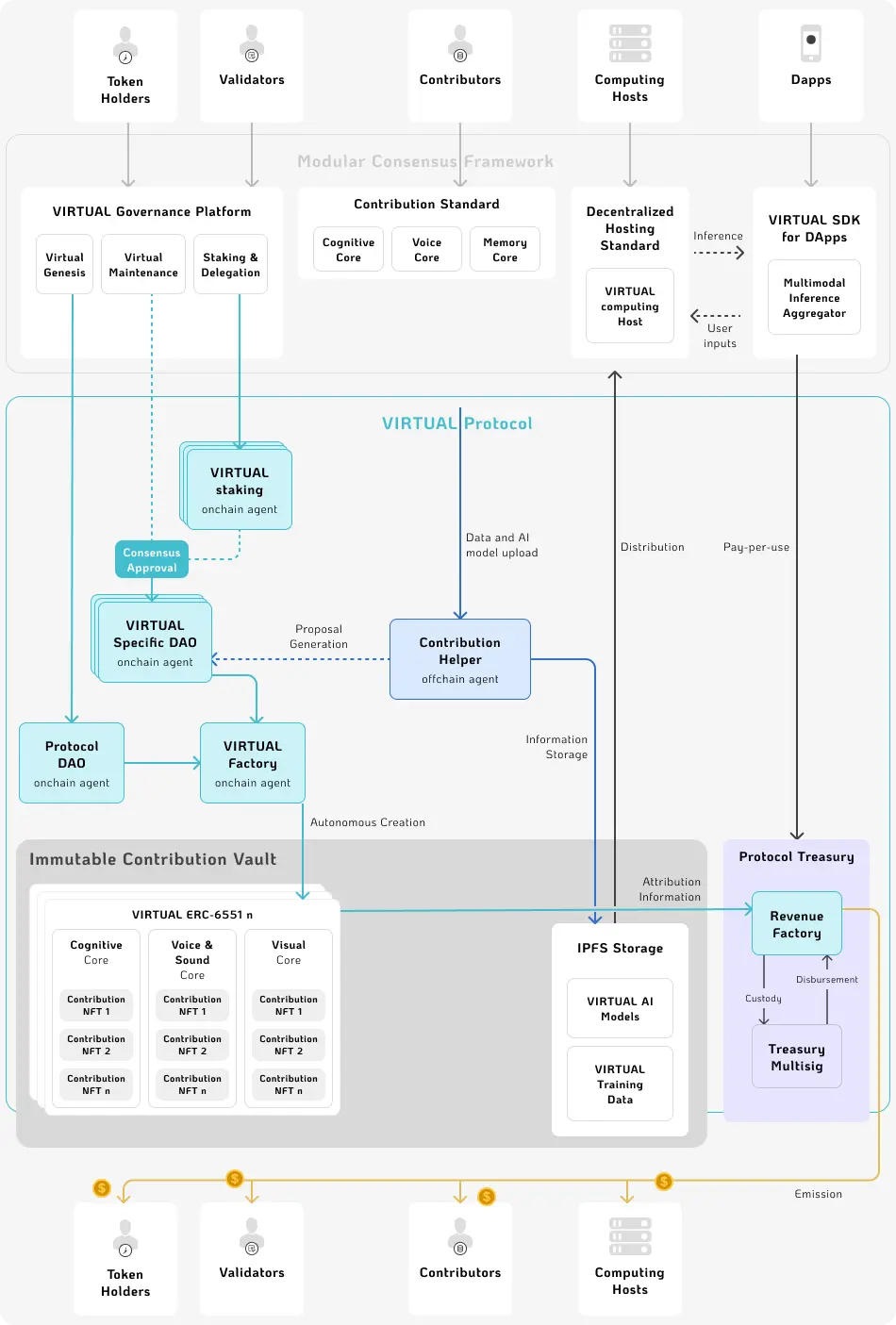
  • 模块化共识框架
    • 这个框架构成了 Virtual 协议的基础架构。它为 Virtuals 生态系统中的贡献者提供了一套全面的工具和库,这些工具和库至关重要。
    • 该框架的主要目标是推动由该协议管理的 Virtuals 智能体的构建、维护、治理、托管和使用。
    • 其模块化的特性确保了透明度和可组合性,使利益相关者能够根据自身特定的需求和目标,定制与 Virtuals 智能体的交互方式。
  • 不可变贡献库
    • 该协议持有所有经过验证的贡献,这些贡献以非同质化代币(NFT)的形式呈现,并安全地存储在不可变贡献库(ICV)中。这些贡献 NFT 的集合证明了生态系统内的协作努力和知识贡献。

此图解释了模块化共识框架如何与协议以及每个层级中的组件协同工作。